【来市妇幼看京津名医】张家口市妇幼保健院京津专家出诊信息(11月10日-11月23日)
发布时间:2025-11-06 浏览次数:298次
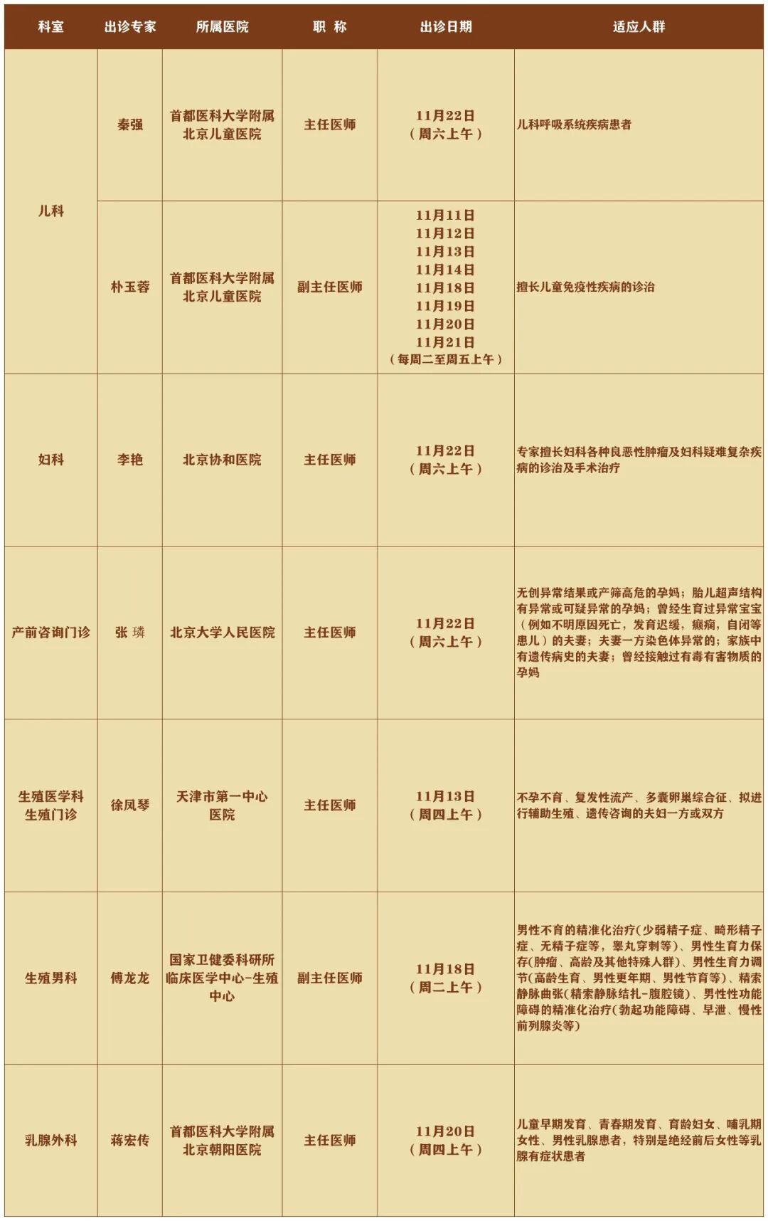
京津专家出诊信息一览表
(11月10日-11月23日)

(出诊信息以实际为准)
生殖医学科生殖门诊位于张家口市桥东区铁路斜街11号2楼生殖男科生殖门诊位于张家口市桥东区铁路斜街11号2楼首都医科大学附属北京儿童医院呼吸科主任医师。中华医学会儿科分会呼吸学组呼吸治疗协作组副组长,中华预防医学会流感预防控制工作委员会委员,中国防痨协会学校与儿童结核病防治专业分会委员,中国防痨协会结核病感染控制专业分会委员,北京医学会临床流行病学和循证医学分会委员,国家卫生计生委能力建设和继续教育中心--基层医疗卫生机构儿科医疗能力提升项目专家组专家。2019年北京市西城区百名优秀医师,2018年北京医师协会“第六届北京优秀医师奖”,2017年首都十大杰出青年医生(提名奖)。近年作为第一作者发表SCI论著5篇,国内核心期刊多篇。参与多项国家级及市级科研课题的研究。从事儿科临床工作20余年,对儿童呼吸系统常见病,多发病有深入的认识,对儿童呼吸系统病毒感染相关疾病及疑难危重症有独到的见解。同时擅长分析处理儿童EB病毒感染相关疾病。北京儿童医院免疫科副主任医师。擅长儿童免疫性疾病的诊治。以第一作者发表论文5篇,参与国家级重点项目1项担任课题骨干。曾任北京市卫生和计划生育委员会优秀团员、住培优秀指导教师等。临床诊疗工作中细腻周到,是一名有温度的儿科医生,受到很多孩子和家长的信赖。
诊疗范围:1.儿童风湿免疫性疾病:免疫系统异常导致的炎症,如幼年特发性关节炎、系统性红斑狼疮、幼年皮肌炎、多发性大动脉炎、白塞病、ANCA相关性血管炎、过敏性紫癜、慢性多灶性无菌性骨髓炎等。2.原发性免疫缺陷病:多以孩子反复感染、特殊部位感染为主要表现,如慢性肉芽肿病、WAS综合征、X连锁无丙种球蛋白血症,普通变异性免疫缺陷病、重症联合免疫缺陷病、高IgE综合征等。或以自身免疫性疾病、淋巴结肿大为主要表现,如自身免疫性淋巴增殖性疾病、IPEX综合征等。3.自身炎症性疾病:临床多表现为发热、特殊皮疹、关节炎等,且以发热为突出表现,主要包括:Blau综合征、周期性发热、冷卟啉相关周期性发热综合征、干扰素通路病等。医学博士,中国医学科学院北京协和医院主任医师,自2008年开始主要从事妇科肿瘤的临床工作,熟练掌握妇科各种良性疾病手术治疗及宫颈癌,子宫内膜癌、卵巢癌等妇科恶性肿瘤的手术及辅助治疗。
遗传学博士,国内知名遗传学专家。北京大学人民医院产前诊断中心的创始人,北京大学人民医院产前诊断中心主任,《妈咪宝贝》《健康世界》遗传总指导专家。
张璘教授在多年的临床和科研领域里,积累了丰富的经验。尤其擅长产前诊断及优生遗传咨询,对于许多产科、儿科等疑难杂症的遗传学检测、再发风险评估、产前诊断有着先进的技术和经验,多次在CCTV做专访和科普访谈。
主任医师,医学博士。天津市第一中心医院生殖医学科主任,国家辅助生殖技术评审专家、天津市医疗鉴定专家,中国医师协会生殖医学分会委员,天津医师协会生殖医学分会主任委员,天津市辅助生殖技术质量控制中心副主任委员,中国优生科学协会生殖医学与生殖伦理学分会委员,中国人体健康促进会生殖医学与生殖遗传学分会委员,中国康复医学会生殖健康专业委员会委员,天津中西医结合学会生殖与性医学专委会副主任委员,天津医学会遗传学分会常委、遗传咨询分会委员,北京妇产学会京津冀生殖医学分会常委。
傅龙龙,副主任医师、副研究员,北京协和医学院外科学博士。国家卫生健康委科研所 & WHO人类生殖研究合作中心、临床医学中心、人类精子库医师。
擅长男性不育症(少弱精子症、无精子症)、男性生育力评估和保护、男性性功能障碍、前列腺疾病等泌尿男科学相关疾病诊治。曾获得河北省科技进步奖二等奖2次,全国妇幼健康进步奖二等奖、中华民族医药进步一等奖等。以第/共一发表SCI文章20篇(WJMH、Andrology,AJA、BMC、中华男科等)。中华医学会男科学分会内分泌学组委员兼秘书,中华医学会生殖医学分会青年委员,安全避孕专业委员会青年委员,北京医师协会男科专科医师分会理事,北京中西医结合学会男科专业委员会青年委员。
蒋宏传,首都医科⼤学附属北京朝阳医院乳腺外科主任,主任医师,教授,博⼠研究⽣导师。中国医师协会乳腺疾病培训专家委员会主任委员、中国⼈体健康科技促进会乳腺疾病专业委员会主任委员、中国初级卫⽣保健基⾦会、智慧与健康专家委员会乳腺疾病分会主任委员、北京医学会乳腺疾病分会候任主任委员、北京医师学会乳腺专业委员会副主任委员、北京肿瘤学会乳腺外科专业委员会副主任委员、中国医促会乳腺疾病专业委员会副主任委员、中华医学会外科学分会乳腺外科学组委员、中华医学会肿瘤学分会乳腺学组委员、中国妇幼保健学会乳腺专业委员会顾问委员、中国整形美容协会乳房修复再造专委会副主任委员、中国食品药品监督管理局(SFDA)新药审评专家。